生態環境部印發《污染影響類建設項目重大變動清單(試行)》(全文已收錄)
各省、自治區、直轄市生態環境廳(局),新疆生產建設兵團生態環境局:
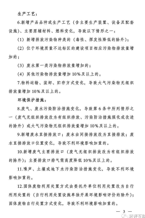
為進一步規范環境影響評價重大變動管理,根據〈中華人民共和國環境影響評價法〉〈建設項目環境保護管理條例〉有關規定,按照〈關于印發環評管理中部分行業建設項目重大變動清單的通知〉(環辦〔2015〕52 號)、〈關于生態環境領域進一步深化“放管服”改革,推動經濟高質量發展的指導意見〉(環規財〔2018〕86 號)要求,我部制定了〈污染影響類建設項目重大變動清單(試行)〉。現印發給你們,請遵照執行。




