化工裝置安全試車作業流程,一篇全包括!
試車是化工項目建設的重要組成部分。為保證實現合理工期和安全試車,考核設計、施工、機械制造質量和生產準備工作,使建設項目能持續穩定生產,達到設計規定的各項技術經濟指標,發揮投資效益,《化學工業建設項目試車規范》于2015年6月1日開始施行。
按照相關規定和要求,編制總體試車方案和配套細化方案,做好試車前的生產準備、預試車、化工投料試車及生產考核工作,可為裝置投產后運行的“安、穩、長、滿”奠定良好的基礎。
“試車”與“開車”
試車:顧名思義是對生產流程或設備(“車”僅是借用)進行一系列試驗的一個相當長的過程。對應的英文“Commissioning ” 是“Commission”的動名詞,原意是“匯聚”、“會議”、或“集結”討論決定某事。
開車:顧名思義是啟動、發動、開動生產流程或設備(“車”也僅是借用)的具體動作,可多次重復。對應的英文“Start-Up”的原意也是“啟動”或“開始”。
試車的廣義定義
項目從建設階段的裝置設備安裝完成后至裝置投入運行、通過考核并被業主正式驗收的過渡性銜接過程。
(1)從安裝就位開始,包括:預試車、(機械)竣工(Mechanical)冷試車( 聯動試車);
(2)熱試車(投料試車)、開車(俗名)、投產(試車成功)、性能考核、試車后服務。
一、預試車(Pre-Commissioning)
即安裝就位后的工作,是施工過程的最后收尾階段,包括:
1.管道強度試驗、烘爐;
2.靜止設備開啟檢查及恢復;
3.設備填料的裝填(包括分子篩、樹脂)管路的吹掃,及氣密試驗(按施工規范要求);
4.運轉設備無負荷及帶負荷試運及測試(單機試車);
5.DCS/儀表電器調試及聯鎖回路調試等等。
由總包的施工管理人員負責組織,分包方的施工人員具體操作,總包的試車管理人員及業主人員額外監督。
二、冷試車(聯動試車)
即裝置竣工(中間交接)后為裝置原始啟動所做的一切工作,是熱試車(化工投料試車)的基礎,包括:
1.煮爐、管道及設備的清洗預膜;
2.催化劑、化學品的裝填;
3.DCS及聯鎖回路試驗;
4.緊急停車試驗;
5.模擬物料運轉(水運、油運、冷運、熱運);
6.系統干燥置換、預熱、預冷等等;
三、熱試車(化工投料試車)
1.開車:俗名開始投入真實化工原料的時間點;
2.熱試車:從投入原料直至產出合格產品的全過程。
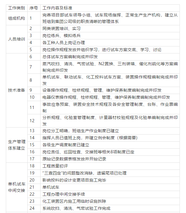
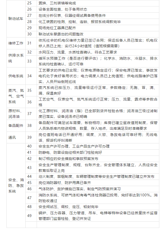
化工裝置試車準備事項 為更好的控制進度 實際應用中可對每項工作列出計劃日期和完成日期


一、預試車作業流程
1、機械竣工及預試車
2、機械竣工、預試車及其檢查
1)管道布置圖、平面布置圖、管道及儀表流程圖、規范、標準
2)電氣、儀表及控制系統
3、預試車的前提條件
3.1 硬件
(1)設備安裝工作完成并已經初步調正校驗完畢(含有關電氣儀表的安裝調校)
(2)配套的冷卻、加熱、潤滑等系統已安裝調校完畢
(3)基礎二次灌漿已達到設計強度,配套管道已具備使用條件
(4)裝置現場環境已符合必須的安全條件
(5)動力條件(電、汽、水等)已具備
3.2 軟件
組織落實、明確責任;試車方案完備;安全措施及事故預案完備并經業主方確認;
4、機械竣工前應做的工作
公用工程試車;潤滑及密封油系統的清洗;電氣、儀表及控制回路的校對檢驗;工藝管道、塔器及容器的清洗;烘爐及酸洗;透平機、風機、電機及泵類的單機試車;壓力及氣密試驗。
5、適用的施工及驗收規范
GB50235-2010 —工業金屬管道工程施工規范
GB50275-2010 — 壓縮機、風機、泵安裝工程施工及驗收規范
GB 50231-2009—機械設備安裝工程施工及驗收通用規范
GB 50461-2008—石油化工靜設備安裝工程施工質量驗收規范
HG 20203-2017—化工機器安裝工程施工及驗收規范(通用規定)
6、管道系統的預試車
壓力試驗、水沖洗、空氣吹掃、蒸汽吹掃、化學清洗、油清洗、脫脂
7、管線的檢查
1)劃分區域、指定專人、分工檢查
2)指定一套用圖,按分工標注檢查結果
3)從頭至尾逐條檢查各管線并將結果標注于專用圖
4)將查到的問題逐一記錄到問題及整改清單
5)另外還需要進行的檢查有管線的檢查、管線應力檢查、管線及設備的熱膨脹檢查、彈簧支撐或吊架的檢查,不再一一贅述
8、靜設備的預試車
1)開啟檢查,內部清理;內件安裝及檢查;檢查附屬平臺、梯子;安裝安全附件并校驗;實施沖洗和化學清洗。
2)預膜鈍化處理;惰性填料的填充作業;干燥、置換及充氮;容器封閉;換熱器的現場泄漏試驗。
9、動設備(機器)的單機試車
1)程序:
原動機→機組無負荷→機組有負荷→有負荷連續考核→移交業主→簽字驗收;
2)進行動設備空轉試驗和熱態試驗;
3)注意:預試車期間的專家視察及檢查整改。
10、裝置竣工及中間交接的內容和條件
1)內容
根據設計內容交接工程實物量;交接工程質量的初評資料及有關調試;交接設備安裝專用工具和隨機備件、材料;交接設備的隨機技術資料;對未完工程尾項進行清理并確認完成時間。
2)條件
工程按設計內容施工基本完工,并工程質量初評合格
轉動設備(機器)單機試車及電氣、儀表已調試合格
靜設備、管道系統預試車合格
豎向工程、防腐、保溫工程完工
施工現場工完、料凈、場地清,臨時設施已拆除
二、冷試車(聯動試車)作業流程
冷試車即用水、空氣或其它和生產物料相類似的介質,代替生產物料所進行的一種模擬生產狀態的試車及投料試車前的最后檢查和準備。
1、公用工程的啟動
1)電氣系統受電,為試車及開車提供動力
2)供水系統及污水處理系統啟動,為試車及投產提供循環血液
3)儀表壓縮空氣啟動
4.)其他公用工程的啟動(視需要)
2、公用工程試車—導則
1)檢查所有流體的供應壓力—蒸汽、冷卻水、儀表空氣、氮氣等。
2)在最遠端放凈、放空或置換直至流體清凈無銹
3)置換或吹掃每一臺設備的每一條管線
4)檢查儀表空氣的清潔度、含水量及壓力
5)開閥放水沖洗各個水管線直至水質清潔透明
6)清理廢水及排水系統,確保排水暢通
7)檢查各疏水器的工作狀況
8)排放冷凝水直至水質清潔
3、安全流體聯動試車(水聯運)
1)一般以水、空氣或惰性氣體為介質進行
2)向工藝系統加水(有特殊要求不允許加水的除外)并煮塔
3)啟動壓縮機或風機送入空氣或惰性氣體
4)允許試驗介質流經各個設備
5)將儀表投入運行,盡管設定值會不同于實際運行
6)模擬運行結束后,排盡系統內的積水,并對設備實施干燥和置換
7)取決于工藝過程,干燥或許不是必須的,但置換一般 是必須的
4、循環干燥
1)放凈通常是放不凈所有的水份的;
2)對有無水要求的系統,唯一有效辦法就是系統油循環同時反復的在低點放水;
3)要確保有在管線、控制閥、容器及動設備上有足夠的放凈低點;
4)開車線—送油到各蒸餾塔的頂部塔板(以20%餾出物的負荷)。
5、油聯運
步驟:
1)將系統內上一階段試驗用的安全流體放凈并置換出空氣
2)如安全流體為水,則需要干燥。并檢查易于積水的各處確認干燥效果
3)將溶劑引入系統,按規程或條例檢查確認排空口和放凈口已關閉;
4)當達到合適的液位后,啟動系統的泵或壓縮機完成溶劑的引入;
開始閉路循環
5)將回流、再沸及冷凝部分投入運行,將系統加熱至模擬運轉的工況
6)系統地檢查儀表及控制回路
7)完成儀表及控制回路檢查后,盡可能多地將其投入自動控制各操作班實踐各個設備的啟動、停車及系統的溫度升降
8)在引入真實物料前,溶劑動態試驗為操作培訓提供了最好的機會,將操控設備在盡可能地接近設計的工況
9)檢驗緊急停車系統和報警系統的實際工作性能
10.)在全量程范圍內校對關鍵儀表
6、工藝流體閉環聯運
1)最后向系統引入工藝過程流體
2)對所有流量、溫度及壓力的儀表進行全量程的校對,確保儀表、在線分析儀器及安全裝置處在良好的工作狀態
3)工藝流體引入并達到系統運行平穩,完全可控時,方可開始初次化工投料試車
7、催化劑的裝填
裝填工具的準備→反應器的檢查、清理→按供貨廠商的要求裝填→催化劑的保護→裝填后的檢查→活化或再生
三、熱試車(化工投料試車)作業流程1、熱試車的邏輯順序
大多數石化/化工裝置的工藝順序如上,“開車”一般采用從后至前的“倒開車”順序,通常是買進原料先啟動工藝過程的最后部分,當然也有例外。
2、初次試運行
從原料投入(通常為低負荷)直至反應或運行工況平穩:
1)各工段開工后,盡快進入期望的穩定工況
2)如顯現嚴重的事故苗頭,不要猶豫,應迅速組織緊急停車
3、故障診斷
在此階段 ,許多設備問題將顯現出來,試車過程一般都會經歷一個高頻的(希望是短暫) 所謂“故障診斷、解決方案、工程修改和裝置改造的過程”。
4、試車過程的保運
1)確定保運隊伍(視合同)
2)編制并發布工作程序及安全規程
3)明確試車期間的保運任務范圍
4)準備保運所需的備品備件及消耗材料,建立保運記錄檔案
5)做好日常巡回檢查維護,編制并實施停車檢修計劃
四、性能考核及驗收作業流程
1、考核的內容
1)裝置及設備的實際運行性能和能力
2)能量及物料平衡、化學工藝過程
3)效率、收率及質量以及其他性能
2、性能考核大綱
性能考核的組織、性能考核的準備、性能考核時間段的確定、性能考核的過程、性能考核的計量、性能考核的分析化驗、性能考核操作的程序、結果分析及罰責
3、驗收
1)裝置達到性能考核的設計要求后,頒發正式的驗收證書,一旦裝置被驗收,即轉為正式運行—運行和維護的責任將移交給業主
2)試車活動正式結束,或許仍有遺留(不影響運行)的尾項
五、試車后活動
驗收后的工作內容:
1.遺留尾項的完成,首次常規維護檢查的實施、記錄、評價及報告
2.質保期內工藝設備和備件早衰跡象或問題的觀察
3.運行數據收集及評價以確保裝置穩定運行
六、試車過程中的HSE考慮
1、開工前安全審核
1)預開車審查:行業標準AQ/T3012—2008,啟動前安全檢查、開工前風險評審
2)適用于:新建裝置、改造裝置
2、PSSR (啟動前安全檢查)審核的內容
施工與設計相符
各種手冊程序齊全
過程風險分析的建議已采納
變更(因素)管理:滿足要求
有關工人:受訓完畢
