首例VOC無組織排放違法案件曝光-江蘇省VOCs整治綜述
VOC綜述及報道
江蘇省VOCs整治標準-首例違法違規事件......
江蘇省廳第三專員辦召開宿遷市重點行業VOCs整治現場推進會
發布時間:2020-06-24
https://mp.weixin.qq.com/s/nI7DDWwqjpCqrrFuexkZoQ?reyzar=1691095015
為切實做好2020年大氣污染防治工作,深入推進《揮發性有機物無組織排放控制標準》貫徹落實,幫助基層解決環境問題,6月19日,省廳第三環境監察專員辦聯合宿遷市生態環境局召開宿遷市重點行業VOCs貫標整治現場推進會。廳第三專員辦和宿遷市生態環境局主要負責同志、駐宿遷市環境監察專員、宿遷市各縣區生態環境局(分局)、新區(園區)生態環境職能機構主要負責同志,涉VOCs貫標企業代表等60人參會。
參會人員實地觀摩了阿爾法藥業、聯盛助劑等企業VOCs貫標整治現場,聽取整治工作開展情況和成效匯報,觀看宿豫區30家涉VOCs貫標企業整改情況介紹片。兩家觀摩企業代表分別就VOCs治理過程、成效、環境效益等做了交流發言;沭陽、宿豫生態環境部門交流了本區域VOCs治理工作開展情況、存在問題及下一步打算。南京工業大學專家結合宿遷市VOCs排放企業整體現狀,分析了宿遷市揮發性有機物治理存在的薄弱環節,提出治理建議
宿遷市生態環境局主要負責同志通報了VOCs企業貫標進展情況,全市涉VOCs企業1498家,611家涉VOCs貫標企業已建立了清單,591家已制定貫標整改工作方案并組織實施,99家已完成。下一步,宿遷市局將按照時間不推遲、標準不降低、執法不放松的“三不”要求,繼續推進涉VOCs企業整治工作。
為進一步做好大氣污染防治工作,第三專員辦主要負責同志提出三點意見:
一是清醒認識當前大氣污染防治工作面臨的嚴峻形勢,準確把握揮發性有機物治理對宿遷大氣質量提升的重要性。夏季臭氧超標已成為影響宿遷優良天數比例不達標的重要因素,VOCs減排成為控制臭氧濃度的關鍵,直接關系到宿遷市優良天數比例能不能達標。
二是肯定揮發性有機物治理取得的成效,正視治理工作中的不足。
三是強化工作落實,堅決打贏藍天保衛戰。強化組織領導,壓實工作責任,進一步摸底排查全市涉VOCs排放企業,完善管控企業清單,針對性地制定整治計劃并統籌推進。突出重點,精準施策,以重點行業、重點企業集群為主,兼顧其他行業企業,精準分類施策,確保工作實效。強化執法監管,建立長效機制,定期對重點區域、重點行業、重點企業VOCs治理開展執法檢查,用監管傳遞壓力,層層壓實責任,建立污染防治長效管理機制,確保VOCs治理工作取得實效。

我省率先實施廠區內VOCs無組織排放監控要求
發布時間:2020-07-02
https://mp.weixin.qq.com/s/RUWl0PXlhB5jsLlXTYuo6w?reyzar=2117595427
6月30日,省生態環境廳發布《關于實施廠區內揮發性有機物無組織排放監控要求的通告》(以下簡稱通告),要求自2020年7月1日起,我省全面實施《揮發性有機物無組織排放控制標準》附錄A“廠區內VOCs無組織排放監控要求”,實施范圍為省內涉及VOCs無組織排放的現有企業及新建企業。
做法有什么意義?
· 首創性
通過與生態環境部相關部門對接獲悉,發布通告實施廠區內VOCs無組織排放監控要求,這在全國生態環境系統還是第一家。
· 針對性
江蘇省VOCs排放總量高,無組織排放對臭氧污染貢獻大。對嚴格落實無組織排放控制標準,切實減少VOCs排放有很強的針對性。
· 實操性
為便于各級有效監管,明確了監控點設置、監測方法和標準限值要求,可操作性比較強。
什么是無組織排放?
無組織排放是指,大氣污染物不經過排氣筒的無規則排放,包括開放式作業場所逸散,以及通過縫隙、通風口、敞開門窗和類似開口(孔)的排放等。VOCs的易揮發特性,決定了其無組織逸散較多。研究表明,60%以上的VOCs排放來自無組織逸散。
通告發布的背景?
生態環境部于2019年5月24日發布了《揮發性有機物無組織排放控制標準》(GB37822-2019),要求企業在VOCs物料儲存、輸送、使用、處置等環節實施全過程控制,并落實原料替代、工藝設備更新升級和控制技術提升改造等要求。2020年7月1日,VOCs無組織排放控制按照該標準的規定執行。
為強化VOCs綜合治理,嚴格落實無組織排放控制標準,切實減少VOCs排放,促進空氣質量持續改善。江蘇省生態環境廳發布通告,在全省范圍內實施標準附錄A“廠區內VOCs無組織排放監控要求”。
實施后有哪些變化?
實施前,在企業邊界及周邊(企業或生產設施的法定邊界。若難以確定法定邊界,則指企業或生產設施的實際占地邊界)進行VOCs監控。
傳統無組織排放控制方式:廠界監控
缺點:
o 無組織排放控制的有效性差
o 廠區布局
o 生產工況
o 氣象條件
o 周邊污染源干擾(責任界定)
o 監測方法復雜(HJ/T55-2000)
實施后,在車間外或露天操作工位旁進行廠區內VOCs排放監控。
監控點位置:
對廠區內VOCs無組織排放進行監控時,在廠房門窗或通風口、其他開口(孔)等排放口外1m,距離地面1.5m以上位置處進行行監測。
若廠房不完整(如有頂無圍墻),則在操作工位下風向1m,距離地面1.5m以上位置處進行監測。
廠區內代表點
o 企業廠房門窗、屋頂、氣樓等排放口處
o 儲罐罐頂
o 廢水液面上方10cm
o 車間門窗或生產裝置外1m處等
監測方法及標準限值:
廠區內NMHC任何1小時平均濃度的監測采用HJ604、HJ1012規定的方法,以連續1小時采樣獲取平均值,或在1小時內以等時間間隔采集3-4個樣品計平均值。監控點NMHC任何1小時平均濃度不得超過的監控濃度限值為6mg/m3。
廠區內NMHC任意一次濃度值的監測,按便攜式監測儀器相關規定執行。采用便攜監測儀器監測NMHC任何一次濃度值不得超過20mg/m3 (首次給出一次濃度最大值)。
省廳組織VOCs無組織排放專項執法培訓
發布時間:2020-07-04
https://mp.weixin.qq.com/s/ZVvW8N84wFGntk-1AWzH_w?reyzar=1830341989
為更好貫徹落實生態環境部《揮發性有機物無組織排放控制標準》,推動我省大氣環境質量進一步改善,6月30日,省生態環境廳舉辦專題視頻網絡培訓。對2020年7月1日起全面執行的《揮發性有機物無組織排放控制標準》及我省《江蘇省生態環境監測條例》《關于執行大氣污染物特別排放限值的通告》《重點工業行業揮發性有機物現場執法檢查工作指南》進行了詳細解讀,進一步提升環境執法人員在即將開始的VOCs專項執法檢查行動中發現問題的能力,提高精準執法的水平。全省近2300名環境執法人員參加此次培訓學習



全省首例:江蘇南通查處VOCs非法排放污染案
發布時間:2020-07-04
https://mp.weixin.qq.com/s/PDvMoFCSrIfvhtjQ_STVHw?reyzar=154973690
2020年7月1日凌晨,南通市如皋生態環境局利用大氣環境移動檢測車巡查時發現,江蘇中友勞保用品有限公司周邊無組織有機廢氣濃度較高,存在有機廢氣無組織排放的可能性。
隨后,南通市如皋生態環境執法局執法人員對該單位進行現場檢查,發現江蘇中友勞保用品有限公司正在正常生產,但生產車間配套的VOCs處理設施未正常開啟,生產過程中產生的有機廢氣未經收集處理直接排放。
7月1日,南通市如皋生態環境局依法對該單位未按照規定使用揮發性有機廢氣污染防治設施的違法行為進行立案調查,責令該企業改正違法行為,并擬處罰款7萬元。后續,生態環境部門還將按照《行政主管部門移送適用行政拘留環境違法案件暫行辦法》相關規定,就該企業設施不正常運行的行為,將企業有關責任人員移送公安機關行政拘留。此案也成為《揮發性有機物無組織排放控制標準》以來,江蘇省查處的首例揮發性有機廢氣無組織排放案件。
為適應新的污染防治攻堅形勢需要,滿足人民群眾對美好生活環境的向往,近年來,南通市生態環境局始終堅持嚴執法與優服務相結合,在持續推進突擊檢查、交叉檢查、專項行動、聯合執法“四個常態化”的基礎上,積極探索服務企業新舉措。此次,在《揮發性有機物無組織排放控制標準》正式實施前,南通市生態環境局已在全市推進開展VOCs提醒式執法工作,幫助企業掌握了解最新環境管理要求,提升環境管理水平。
宿遷市生態環境局主要負責同志帶隊
到生態化工科技產業園調研VOCs專項整治工作
發布時間:2020-07-06
https://mp.weixin.qq.com/s/GbVQ-ZNWPJmjvX1wGJOmXQ?reyzar=1162174575
7月4日下午,宿遷市生態環境局黨組書記、局長王燕楓帶領市生態環境綜合行政執法局、大氣處負責人到宿遷市生態化工科技產業園調研VOCs貫標整治工作。
王燕楓一行實地查看了江蘇丹霞化工有限公司、江蘇健谷化工有限公司、江蘇三鵬生物化工有限公司、新亞強硅化學有限公司、宿遷振興化工有限公司等5家公司的VOCs貫標整治開展情況,對企業整治過程中采取的先進工藝、措施與取得的成效給予了肯定。同時,針對部分企業在整治過程存在過程控制與日常管理不到位、未按要求落實工藝裝備升級以及普遍存在跑冒滴漏等問題,要求企業主要負責人在VOCs貫標整治中要嚴格落實“人不接觸物料、物料不接觸空氣”的總體要求,在生產裝備、生產工藝升級上多下功夫,從根本上解決企業VOCs無組織排放問題,全力做到“氣味不出廠界、園區邊界無異味”。
王燕楓要求園區管委會相關職能部門及第三方機構加快對列入貫標整治的31家企業完成情況的現場核實,對前期排查出的未能在6月30日前完成整治任務的16家企業,嚴格按照標準要求實施停產整治。對已完成整治的15家企業,要核實是否嚴格執行本輪整治有關的標準要求,是否達到整治預期效果,堅決杜絕“反復整改、重復整改”。同時,還要求市生態環境綜合行政執法局、大氣處按照各自職能,會同第三方機構對園區企業貫標整治完成情況開展復核,尤其是對未能采取先進工藝、裝備的企業或者工段要加大執法力度,確保整治成效。
宿遷市生態環境局四級調研員、綜合行政執法局負責人朱亮陪同調研。
新標準實施后,蘇州查處第一起VOCs違法排放案
發布時間:2020-07-09
https://mp.weixin.qq.com/s/xa3UTuzwady0BbrPYRrzWQ?reyzar=1622420778
夏季是臭氧污染頻發高發季節
揮發性有機物(VOCs)則是形成
臭氧的重要前體物之一
VOCs的排放量過大
是造成臭氧濃度升高的主要原因
6月30日,省生態環境廳發布《關于實施廠區內揮發性有機物無組織排放監控要求的通告》(以下簡稱通告),要求自2020年7月1日起,我省全面實施《揮發性有機物無組織排放控制標準》附錄A“廠區內VOCs無組織排放監控要求”,實施范圍為省內涉及VOCs無組織排放的現有企業及新建企業。
通告發布以來
蘇州市生態環境部門積極響應
讓我們來看看
為了打好這場“藍天保衛戰”
蘇州市生態環境部門是怎么做的吧
2020年7月2日
蘇州市生態環境執法局
組織昆山市和工業園區環境執法部門
在交界區域工業區內進行聯合交叉檢查
聯合檢查組在對昆山某電子公司檢查時,發現該公司有機清洗工段和硫醇鈍化工段生產產生的有機廢氣未收集處理,無組織排放。
目前
昆山生態環境執法局
已對該公司違法行為立案
這是自7月1日《揮發性有機物無組織排放控制標準》實施以來,蘇州市查處的首例涉揮發性有機物無組織排放違法案件。
為適應新的污染防治攻堅形勢需要
滿足人民群眾對美好生活環境的向往
對于VOCs的治理
蘇州市生態環境部門從不忽視
近年來,蘇州市生態環境部門堅持優化執法方式、提高執法效能、強化執法幫扶,加大對VOCs企業的監管力度,壓實企業主體責任,促進VOCs總量減排,推動蘇州市空氣質量持續改善。
一方面,蘇州市生態環境部門對企業進行VOCs相關知識及新標準、新要求的培訓,要求重點企業落實“一廠一策”要求,幫助企業了解最新環境管理要求,提升環境管理水平;
另一方面,蘇州市生態環境部門還購買配備便攜式監測設備,開展專項執法行動,以進一步提高精準執法水平。
美好的環境要靠大家共同努力
相信通過公眾、企業
及監管部門的共同努力
一定可以打贏藍天保衛戰
江蘇的天會更藍、山會更綠、
水會更清、環境更優美!
江蘇省環境監測中心
線上舉辦2020年全省現場監測技術培訓班
發布時間:2020-07-09
http://hbt.jiangsu.gov.cn/art/2020/7/9/art_1645_9298024.html
為進一步提升全省生態環境現場監測工作技術水平,提高現場監測人員風險識別意識和質控要求,7月7日,省環境監測中心采用線上培訓的方式,舉辦了“2020年全省現場監測技術培訓班”。省監測中心、13個駐市監測中心及部分區、縣監測站相關業務部門負責人和技術骨干共131人參加了本次培訓。
本次培訓特別邀請了來自中國環境監測總站、上海市環境監測中心、江蘇省公安廳食藥環偵總隊及江蘇省南京環境監測中心的專家,就污染源在線監測系統驗收和比對監測的相關要求、固定污染源揮發性有機物現場監測技術、執法監測過程中的典型案例、污染源現場監測的風險識別與控制措施等方面進行了培訓。
本次培訓采用線上授課方式,授課老師們精心準備,耐心分析,多次針對大家普遍關心的現場監測實際問題展開講解和討論。通過培訓,不僅提高了全省現場監測人員的實際操作水平,還增強了監測人員的管理能力和安全防范意識,同時為開展揮發性有機物(VOCs)無組織排放監控監測工作奠定了強有力的基礎。
華東區域質控中心
組織開展環境空氣醛酮腙類標準樣品比對工作
發布時間:2020-07-20
http://hbt.jiangsu.gov.cn/art/2020/7/20/art_1645_9313875.html
為落實生態環境部《關于加強環境空氣揮發性有機物監測工作的通知》中關于“開展在用VOCs標氣量值比對”的明確要求,保障醛酮腙類VOCs標樣質量,受中國環境監測總站委托,近日,華東區域質控中心編制了《環境空氣醛酮腙類標準樣品抽測比對方案》并獲中國環境監測總站批準。方案擬對全國環境監測系統在用不同廠家醛酮腙類標樣進行比對實驗和質量評價。目前華東區域質控中心已收到相關監測站寄送來的在用樣品,正在積極開展比對實驗工作。
江蘇省低VOCs含量涂料產品替代政策與標準要求
發布時間:2020-08-06
https://mp.weixin.qq.com/s/QK0TlDPTEj15T6O3SdahTA?reyzar=614169900
江蘇省涂料使用量超過120萬噸,使用過程中VOCs排放量占人為源VOCs排放總量的15%。目前,江蘇省工業涂料中水性、高固體分、輻射固化、粉末、無溶劑等低VOCs含量涂料的使用比例不足30%,低于歐美等發達國家40%-60%的水平;建筑用防水涂料和地坪涂料仍使用VOCs含量高于60%的溶劑型涂料,亟需推進涂料替代進程,推動我省涂料行業綠色轉型。
水性涂料用水作為分散介質,即用水來調漆,在噴涂和干燥過程中揮發的是水,VOCs排放極少。溶劑型涂料用有機溶劑(VOCs含量100%的稀釋劑)來調漆,在噴涂和干燥過程中有大量的VOCs揮發。

溶劑型涂料和水性涂料組成
按照涂料中VOCs組分的市場用量分額統計,溶劑型工業涂料中VOCs平均含量約60%,主要的VOCs組分包括:
甲苯、二甲苯、丁醇、乙二醇乙醚醋酸酯、丙二醇甲醚醋酸酯、醋酸丁酯、醋酸乙酯丁酮、甲基異丁基酮等。
其中,光化學活性較高的甲苯、二甲苯等苯系物含量高達48%。水性工業涂料中VOCs含量約30%,VOCs組分以醇類、醚類、酯類為主,光化學活性遠低于溶劑型涂料。主要的VOCs組分包括:
甲醇、乙醇、異丁醇、丁醇、乙二醇乙醚、乙二醇丁醚、二乙二醇丁醚、甲基吡咯烷酮、二甲基甲酰胺、丙二醇甲醚、丙二醇、乙二醇、醇酯十二等。
根據水性涂料與溶劑型涂料中物種含量與最大增量反應活性值(MIR)計算,使用等量涂料,溶劑型涂料的VOCs排放量是水性涂料的1.8倍,而臭氧生成潛勢(OFP)可達到水性涂料的15.6倍。
2016年以來,國家工信、生態環境部門發布文件,要求禁止建設生產和使用高VOCs含量的溶劑型涂料項目,推廣使用低VOCs含量涂料,苯、甲苯、二甲苯等溶劑使用量減少20%以上。省級層面,要求重點工業涂裝行業全面使用低VOCs含量涂料,2020年全省高活性溶劑和助劑類產品使用減少20%以上。
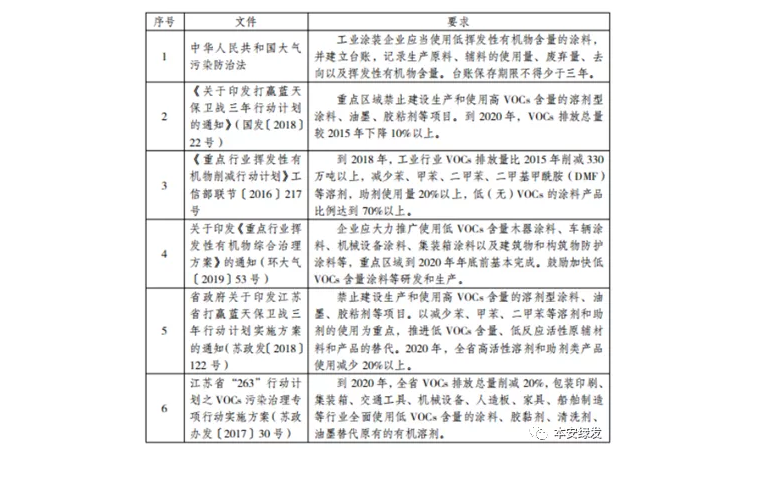
低VOCs含量涂料替代相關法律法規
與政策要求


